Stratos

This design is a futuristic, AI-assisted vehicle interface system tailored for Level 4 autonomous driving, with a focus on safe and intuitive highway takeovers. It offers a crystal-inspired, visually compelling transition environment that supports driver awareness, preparedness, and control. By integrating spatial UI, multimodal feedback, and an immersive cockpit design, the system aims to minimize takeover risks, enhance safety in uncertain conditions, and enable seamless collaboration between human and machine.

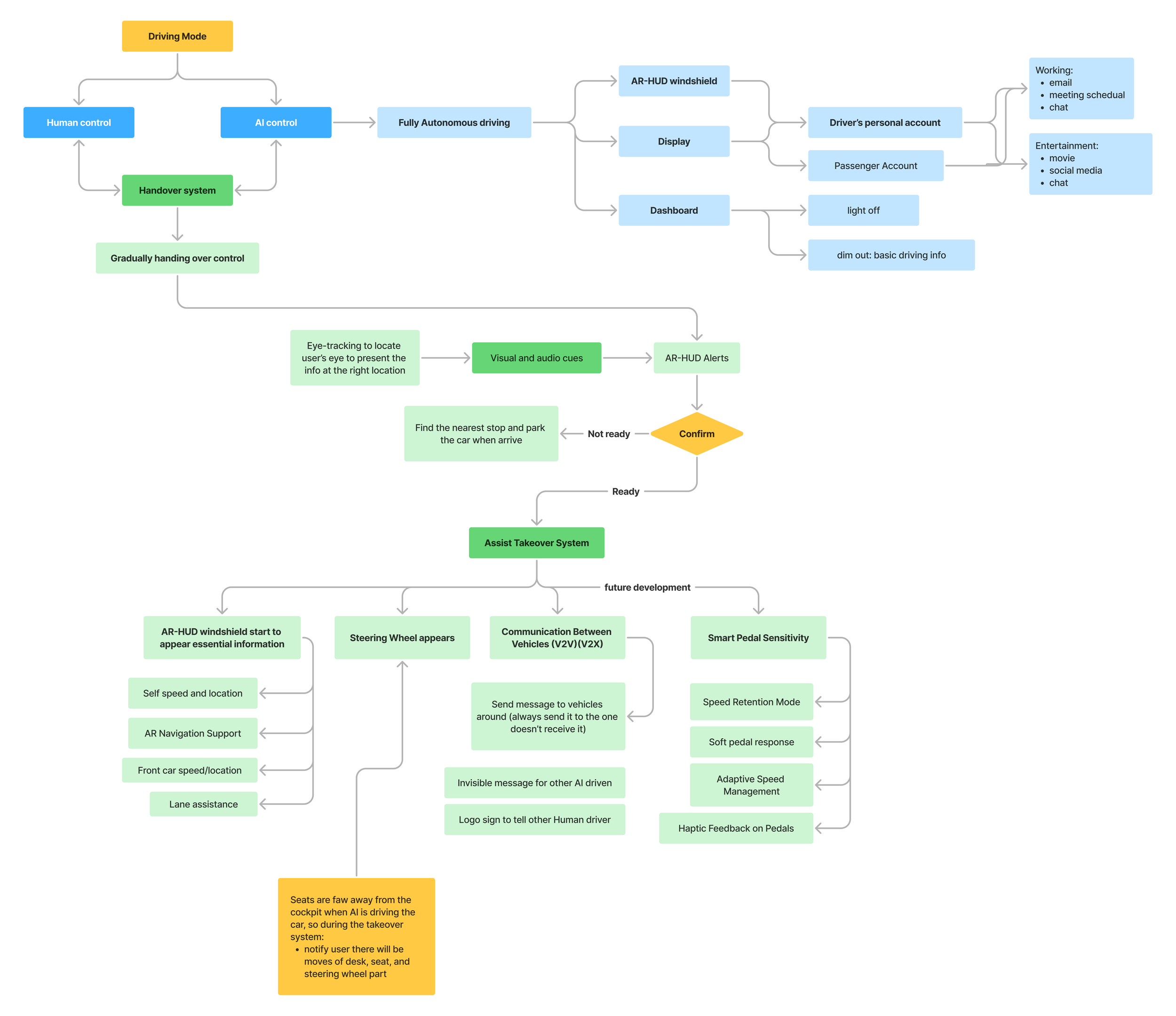
Design Concept.

Manual Driving Mode

Head-up Display

Autonomous Driving Mode

At that point, the steering wheel folds in, and the windshield UI deactivates

The display transforms into a full-screen interface — designed for productivity or entertainment, so the user can work, relax, or focus on something else.

Stratos adapts to both manual and autonomous driving.

Display Widgets

Vehicle to Vehicle Communication

It uses V2V (vehicle-to-vehicle) communication to alert surrounding autonomous vehicles — asking them to give more space and reduce speed near the human-controlled car. 

This added layer of protection creates a safer environment for the driver during re-engagement.


Background.

Designed for the future of autonomous mobility, this project aims to create a system that supports drivers who need greater confidence, clarity, and calm during transitions from AI to manual control—delivering a safer, more intuitive takeover experience in increasingly automated driving environments.

Situation: Crowded or complex road conditions can increase tension and cause accidents. Situation: Misjudgment and missed the exit.

Research.

Ideation - Concept Sketches.

Next
Next

Loopin /Trek Bike